Blog

Home / News / Aging's Latest Discovery: Iron-Related Protein Ftl1 Causes Age-Related Cognitive Impairment --- NADH Supplementation Can Reverse Brain Aging

Aging's Latest Discovery: Iron-Related Protein Ftl1 Causes Age-Related Cognitive Impairment --- NADH Supplementation Can Reverse Brain Aging

Views: 332     Publish Time: 2025-09-01

facebook sharing button
linkedin sharing button
twitter sharing button
line sharing button
pinterest sharing button
wechat sharing button
sharethis sharing button

Aging
Each of us is engaged in a silent battle—the battle against our own aging brains.
Have you ever walked into a room and forgotten what you were going to get? Have you ever been on the verge of saying something and suddenly forgotten your name? Are you worried about your memory fading with age? This battle is not yours alone.
Hundreds of millions of people around the world face the same challenges. As the aging population accelerates, cognitive decline has become a global health crisis, not only robbing us of our memories but also potentially leading to neurodegenerative diseases such as Alzheimer's disease!
Recent groundbreaking research published in Nature Aging offers a glimmer of hope!


PART1

A Key Player in Brain Aging: FLT1 Protein

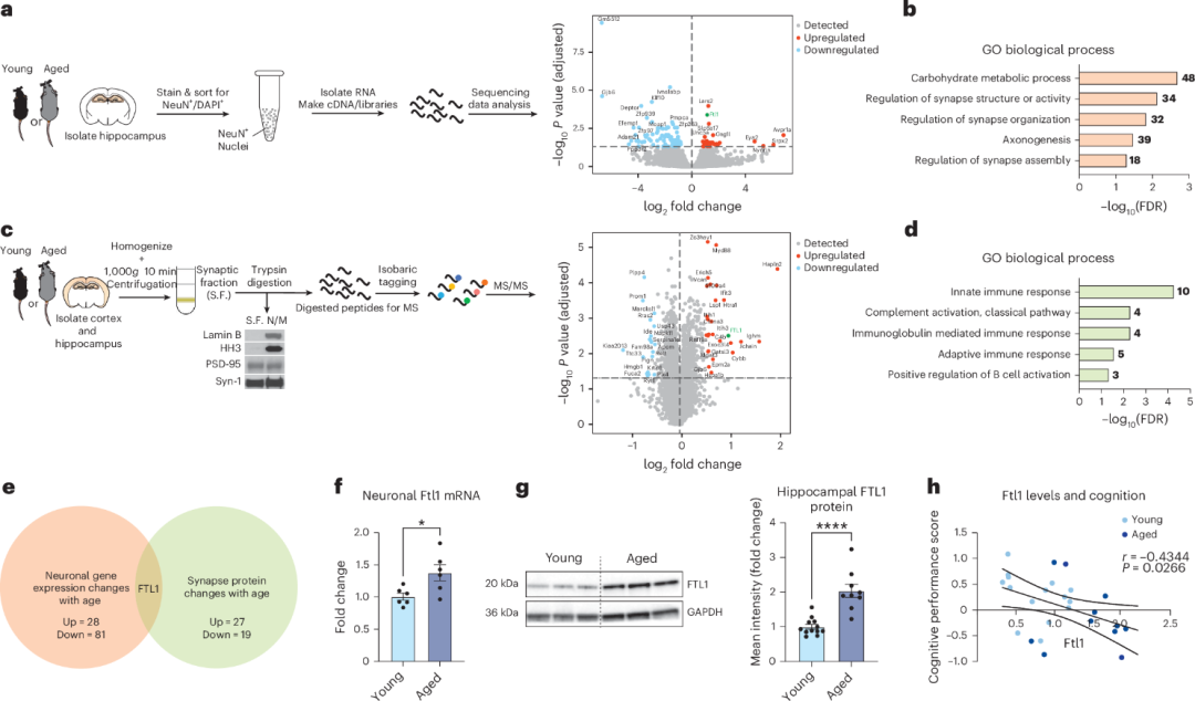
The iron-related protein FTL1 (ferritin light chain 1) is one of the key neuronal drivers of age-related cognitive decline. Through transcriptomic and proteomic analyses, researchers found that FTL1 expression is significantly upregulated in the hippocampus of aged mice (approximately 18–24 months old), and its expression is significantly negatively correlated with cognitive ability.
When researchers artificially overexpressed FTL1 in hippocampal neurons of young mice (3 months old), they found that it induced the following "aging" hallmarks: a shift in free iron oxidation state toward oxidized forms (increased Fe³⁺ and increased Fe³⁺/Fe²⁺ ratio), degeneration of neuronal synaptic structure (reduction in excitatory PSD-95 and inhibitory gephyrin synapses), decreased expression of NMDA and AMPA receptors, impaired long-term potentiation (LTP), and cognitive deficits in behavioral tests (such as novel object recognition and Y-maze).
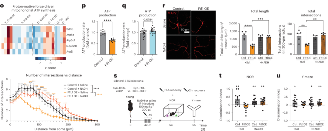
Conversely, targeted knockdown or ablation of FTL1 in the hippocampus of aged mice significantly reversed these degenerative hallmarks: restoration of synaptic number (increased PSD-95 and gephyrin), enhanced expression of NMDA/AMPA receptors, improved memory performance in behavioral tests, and restored cognitive ability. Furthermore, the study, using nuclear RNA-seq in neurons, revealed that age-related increases in FTL1 affect energy metabolism, particularly the mitochondrial ATP synthesis pathway. Targeted knockdown of FTL1 restored expression of key metabolic genes, including Sdhb, Atp5o, Atp5c1, Ndufa10, and Atp5j, in the aged hippocampus. In cultured neurons, overexpression of FTL1 significantly reduced ATP production, while knockdown had the opposite effect.
Aging
Figure 1: Neuronal FTL1 expression in the hippocampus increases with age and is negatively correlated with cognitive function.


PART2

NADH: A New Hope for Reversing Brain Aging

Not content with merely identifying a problem, the research team further explored potential solutions. They found that supplementing with NADH could mitigate the negative effects of FTL1 overexpression on cognitive function.
NADH is a coenzyme that promotes ATP synthesis and plays a key role in cellular energy metabolism. Experiments showed that mice supplemented with NADH showed improved cognitive function in behavioral tests. This suggests that NADH may, to some extent, offset the negative effects of FTL1 on cognition by enhancing metabolic function. This study not only reveals the mechanism of action of FTL1 in the aging brain but also provides potential targets for developing intervention strategies for age-related cognitive decline.
Aging
r: Representative images of total neurite length and Sholl analysis of mouse primary neurons following viral-mediated Ftl1 overexpression (Ftl1 OE) or control treatment, followed by daily treatment with 200 µM NADH or saline for 5 days. Neurons were infected at DIV8, treated with NADH from DIV14 to DIV18, and analyzed at DIV18 (N = 5 control+saline, N = 5 Ftl1 OE+saline, N = 6 control+NADH, and N = 6 Ftl1 OE+NADH replicates per group) (total length (control+saline vs. OE+saline P = < 0.0001; OE+saline vs. OE+NADH P = 0.0002); total intersections (control+saline vs. OE+saline P = 0.0075; OE+saline vs. OE+NADH P = 0.0039); intersections and distance (control+saline vs. OE+saline P = < 0.0001; OE+saline vs. OE+NADH P = < 0.0001)). s: Schematic timeline of hippocampal stereotaxic injections and cognitive testing in young Ftl1 OE mice treated with NADH or saline control. t: Object recognition memory assessed by NOR as an index of discrimination of novel objects relative to familiar objects (N = 12 control + saline (P = 0.0046), N = 12 Ftl1 OE + saline (P = 0.0616), N = 13 control + NADH (P = 0.0016), N = 14 Ftl1 OE + NADH (P = 0.0017)). u: Spatial working memory assessed by the Y-maze as an index of discrimination of the novel arm relative to the trained arm (N = 17 control + saline (P = 0.0250), N = 12 Ftl1 OE + saline (P = 0.0551), N = 14 control + NADH (P = 0.0238), N = 13 Ftl1 OE + NADH (P = 0.0020)). Data are presented as mean ± SEM; * P < 0.05, ** P < 0.005, *** P < 0.0001, **** P < 0.0001, two-tailed t-test (p, q), two-way ANOVA with Tukey post hoc test (r), and one-sample t-test with a theoretical mean of 0% (t, u). Ctrl, control; d, day; DG, dentate gyrus; FDR, false discovery rate; h, hour; min, minute; IP, intraperitoneal; pyramidal; Sal, saline; STX, stereotaxic; tr, treatment.


PART3

NADH: A New Hope for Reversing Brain Aging

With advances in biotechnology, the applications of NADH and its derivatives are expected to expand further. In particular, in the fields of personalized medicine and precision skincare, NADH has become an important intervention, helping people better maintain healthy aging and mitigate functional decline associated with aging.

This research on FTL1 and NADH provides important insights into the mechanisms of brain aging and points the way to the development of interventions. In the future, specific inhibitors of FTL1 or combined therapies with NADH may become effective strategies for treating age-related cognitive decline and become a powerful tool in our fight against the passage of time.


Ref:
Remesal, L., Sucharov-Costa, J., Wu, Y. et al. Targeting iron-associated protein Ftl1 in the brain of old mice improves age-related cognitive impairment. Nat Aging (2025). https://doi.org/10.1038/s43587-025-00940-z



Prev:U.S. Inventory Update | 2025-09-08
Next:Berberine may provide long-term prevention of colorectal adenoma recurrence, showing significant effects six years after discontinuation of treatment
Herb Green Health specializes in fruit extracts, herbal extracts, and ODM&OEM service.

About Us

Products

Contact Us
  Lianhua South Road, Ningdu Industrial Zone, Ganzhou, Jiangxi, P.R.C.
 sales@HerbGreenHealth.com
     info@HerbGreenHealth.com
  +909-999-0525-2922
 
© 2022-2024 Herb Green Health Biotech. All rights reserved. Support by  Sitemap   NBXP